浙江传媒学院2026年艺术类本科校考
复试考试须知

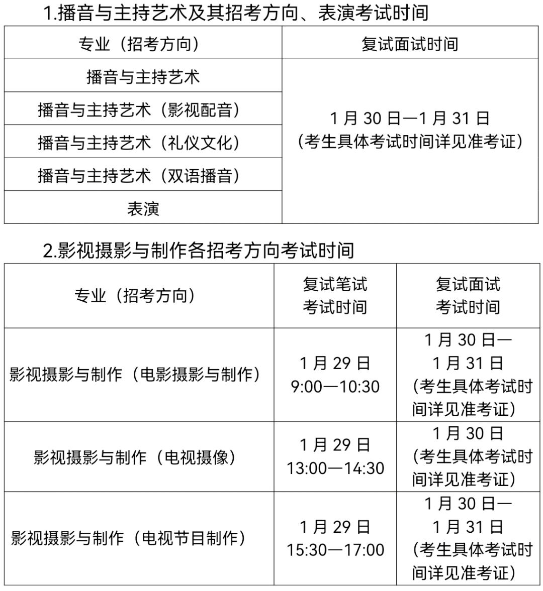
一、考试时间

二、考试地点
现场考试地点:杭州市钱塘区白杨街道学源街998号浙江传媒学院。
三、网上报名
1.复试网上报名时间:1月24日9:00—1月25日21:00。
2.打印准考证时间:1月27日9:00开始。
3.报名及打印准考证流程:
初试合格考生,请按规定时间进行复试报名并打印准考证。
①考试确认:登录“小艺帮”APP, 点击“【报考】—【确认报考】”进行确认;
②选择面试考试时间:完成确认的考生,尽快通过APP,点击“【报考】—【报名记录】”选择面试考试时间;
③打印准考证:登录APP,点击“【报考】—【报名记录】”查看并打印相关专业(招考方向)准考证 。
4.报名特别提醒:
①各专业(招考方向)面试考试分时段进行,每个时间段均设人数上限。建议考生尽快完成报名,合理选择考试时间。
②兼报两个专业(招考方向)的考生,如选择在同一天内完成面试,所选面试时间须至少间隔一个场次。
③报名结束后,面试时间原则上不可修改。如未按规定时间完成报名,将随机编排面试考试时间。
四、考试科目
详见我校本科招生网(https://zsw.cuz.edu.cn)发布的《浙江传媒学院2026年艺术类本科校考专业招生简章》。
五、其他事项
1.考生应提早到达考点,按准考证上的考试时间参加考试。笔试类考试,迟到15分钟者,不得参加考试。面试类考试,各场次均为开考15分钟后停止入场,例如:准考证上的考试时间为8:30场次,则8:45后将禁止考生入场。
2.学校教学区南大门(学源街998号)为考生进出专用通道。为营造良好考试环境,考试期间,陪同人员、车辆等谢绝进入校内。
3.考生凭“身份证”原件、我校复试“准考证”参加考试。准考证请使用白色A4纸打印,准考证正、反两面在使用期间均不得涂改或书写。
4.考生应高度重视交通、住宿、饮食安全,留意天气变化,做好人身财产安全防护。
5.考生须认真查看考场分布示意图、考生守则、考试违规处理办法等相关考试公告,提前熟知考试要求。
6.遵守考场纪律,自觉服从考试工作人员管理,不得扰乱考场秩序,配合考点做好各项考前检查。
7.在现场面试过程中,评委可根据考核过程实际情况,对考生考试作出暂停、终止等指令。
8.在现场面试过程中,考生不得使用辅助工具(表演专业形体展示需要除外),如道具、PPT、音乐播放器等。表演专业形体展示可使用自备的伴奏音乐,该伴奏音乐只允许用U盘存放,文件格式要求MP3,且U盘中只能存放该伴奏音乐文件,文件名不得出现考生考试身份信息等,考生不允许自带播放设备,考试时如遇U盘无法播放等情况,考生须做无伴奏展示。
9.严禁携带手机、智能手表、智能手环、蓝牙耳机、智能眼镜等具有通讯功能的设备和具有拍照、录音录像功能的设备以及文字资料进入考场。
10.对在艺术类招生考试过程中违规的考生,学校将按照《国家教育考试违规处理办法》等规定严肃处理。
11.港澳台侨联招初试合格考生,参加复试相关要求,均遵照本须知执行。
12.请广大考生密切关注我校本科招生网后续发布的相关信息。
13.本须知未涉及的事项,详见学校《2026年艺术类本科校考专业招生简章》。
14.本须知的最终解释权归浙江传媒学院。
联系方式
招 办 电 话:0571-86832600、86832630
电话咨询工作时间:
工作日8:30—11:30;13:30—16:30
招生咨询邮箱:cuzzs@cuz.edu.cn
