全国免费服务热线:4009-027-028
帮助反馈
全国艺术类志愿填报系统
网页端
首页
选大学
查专业
看政策
模拟填报
智能填报
艺考小工具
首页
资讯详情
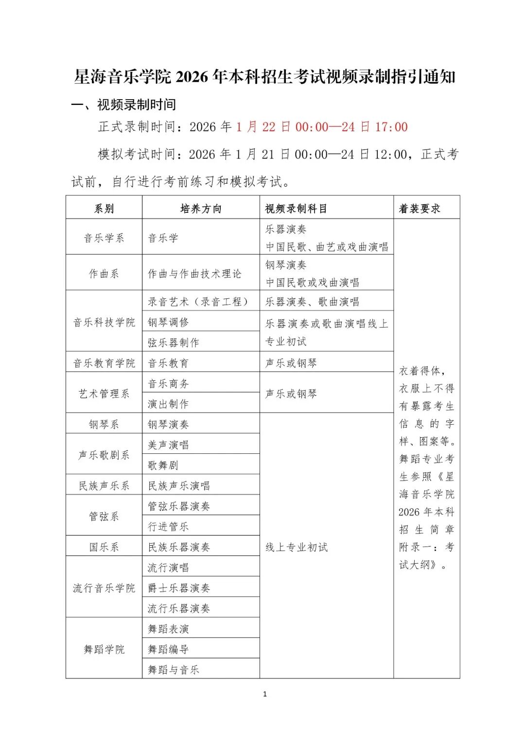
星海音乐学院2026年本科招生考试视频录制指引通知
院校资讯
2026-01-20