各位考生:
我省2026年普通高校招生艺术类专业统一考试(以下简称艺术类专业统考)开考在即。为营造公平公正的考试环境和良好的考试氛围,助力广大考生考试顺利,现将有关事项提醒如下:
一、提前准备,从容应考
(一)及时打印准考证。
考生可于2025年12月3日—7日、12月15日至现场测试考试结束(每天9:00至18:00),登录山东省教育招生考试院普通高等学校招生考试信息平台(https://wsbm.sdzk.cn)自行打印准考证。请仔细核对准考证上的个人信息、考试时间、考点地址等信息,认真阅读《考生须知》等内容。请注意:准考证正反两面在使用期间均不得涂改或书写。
(二)提前准备考试证件。
考生需要持准考证、有效居民身份证入场。因手机禁止带入封闭区以内,无法通过查看手机内的电子身份证核验身份,故电子身份证不作为考试入场有效证件使用,请广大考生注意。身份证丢失的考生请及时到当地派出所办理临时身份证或公安部门开具的带照片的临时身份证明,亦可登录“爱山东”APP申请临时身份证明并打印。
(三)规范携带考试用品。
考生在封闭区入口和考场入口需要接受两次人工安检、一次智能安检、一次人脸识别检查。手机等各类无线通讯工具、智能眼镜、手表、电子存储记忆录放设备、发送接收设备、耳机、书包、学习资料等与考试无关的物品禁止带入封闭区和考场。考生应提前安置好个人物品,以免丢失。智能安检系统将对手机、照相机等金属类电子设备进行检测,请考生尽量不要携带钥匙、磁卡、打火机以及金属材质的手镯、戒指、项链等物品,不穿戴有金属装饰品的衣物等,避免反复安检,影响正常入场考试。
(四)按要求做好考试准备。
1.笔试科目考试用品。
美术与设计类考生入场只能携带画板、画架、铅笔、炭笔、钢笔、签字笔、马克笔、蜡笔、彩色铅笔、水彩、水粉、丙烯颜料、调色纸、马扎、图钉或美纹胶带纸、小水桶、橡皮(非电动)、削笔刀(非电动)等用具;
音乐类(笔试)、表(导)演类(戏剧影视导演方向)考生入场只能携带2B铅笔、书写用0.5mm黑色签字笔、橡皮等文具;
书法类考生入场只能携带毛笔、毛毡、黑色墨水、砚台、黑色签字笔、镇纸(非金属材质且无文字信息)、小水桶等用具。
其他任何物品不准带入封闭区和考场。
2.伴奏音乐准备。
舞蹈类统考舞蹈表演科目所用音乐由考生自行准备。考生需于12月10日—14日登录山东青年政治学院招生信息网(http://zsb.sdyu.edu.cn),按要求上传一首时长在2分钟以内的舞蹈表演伴奏音乐。
表(导)演类(戏剧影视表演方向)统考形体技能展现科目如需伴奏,考生需自行准备伴奏音乐。考生需于12月10日—14日登录山东艺术学院本科招生网(https://zsbgs.sdca.edu.cn),按要求上传一首时长在2分钟以内的形体技能展现伴奏音乐。
表(导)演类(服装表演方向)统考才艺展示科目所用伴奏音乐由考生自行准备。考生需于12月10日—14日登录山东工艺美术学院本科招生网(http://zs.sdada.edu.cn/),按要求上传一首时长2分钟以内的才艺展示背景音乐。
各类别考生上传伴奏音乐后,应进行试听确认。经考生确认后,上传的伴奏音乐不允许更换。考试当天,考生需自备仅存有已上传伴奏音乐的备份U盘,音频格式为MP3。
3.现场测试服装要求。
参加舞蹈类、播音与主持类、音乐类、表(导)演类统考的考生要按照各类别考试说明中的要求,提前准备考试着装,注意服装不得有标志身份信息的特殊logo或图案。其中:
舞蹈类统考舞蹈基本功、舞蹈即兴科目服装要求:女生着黑色吊带紧身衣、纯白色裤袜和软底练功鞋(或足尖鞋);男生着纯白色紧身短袖衣、纯黑色紧身裤和软底练功鞋。舞蹈表演科目服装要求:着自备剧目(或组合)练功服,具体要求为国际标准舞女生全身纯黑色训练服,银色无装饰舞鞋,男生纯白色紧身短袖,纯黑色训练裤,黑色无装饰舞鞋。其他舞种女生着黑色吊带紧身衣、黑色民族舞筒裤、肉粉色软底练功鞋(或足尖鞋),男生着纯白色紧身短袖,黑色包脚芭蕾基训裤,纯黑色袜子,黑色练功鞋。
播音与主持类、音乐类统考考生着纯色服装,服装整体颜色一致,不带亮片、钻、图案、刺绣、明显纹路等。不限服装款式,分体服装上身和下身颜色可以不同。鞋子颜色不做要求。
表(导)演类(服装表演方向)统考形体形象观测和台步展示科目服装要求:女生着纯黑色、分体、不带裙边泳装,高跟鞋;男生着纯黑色泳裤,赤足。不得穿丝袜。
二、遵守纪律,诚信考试
(一)遵守考试规则。
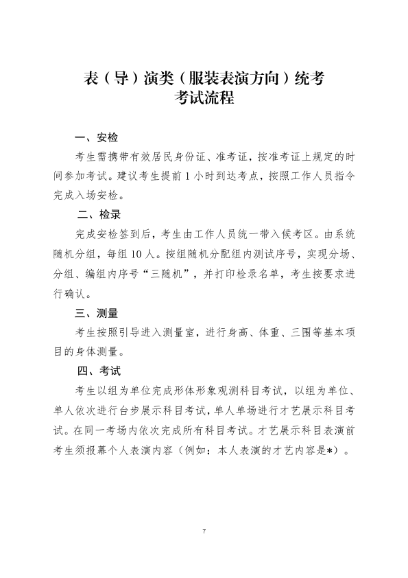
笔试科目开考后禁止考生进入考点参加当次科目考试。考生应牢记各科目考试时间,并在规定时间内接受入场检查。特别是现场测试科目,未按准考证规定时间检录的,视为缺考,不予补考。要按照考试(录制)流程(附件2)参加现场测试各专业统考,严格遵守考试秩序和纪律,面试类别考试均不得化妆,考前将对考生进行妆容检查,不符合要求的要进行卸妆。考试过程中严禁透露考生号、姓名、就读学校等与个人身份有关的信息,否则依法依规进行处理。
舞蹈类、播音与主持类、表(导)演类统考现场测试结束后,考生现场签字并领取考试成绩告知单,成绩告知单包含考生号、姓名及各科目成绩(按百分制评分),考生如对本人现场测试成绩有疑问,须在领取成绩告知单时向考点申请复查。音乐类统考考生对本人现场录制过程中遇到的问题,请务必在离开考场前提出申请。
(二)严守考试纪律。
考试期间,全部考点所有考场的考试情况将实行全时段、无死角监控和录像,监控视频和后期录像回放都将作为认定考试违规的依据。试卷、答题卡(答卷纸)、草稿纸(试笔纸)等均属于涉考材料,不允许以任何形式拍照传出或带离考场。需要特别注意的是,考试过程中考生如携带手机等具有发送或者接收信息功能的设备,无论使用与否,均将认定为考试作弊,各科考试成绩无效。
(三)严惩违纪作弊。
艺术类专业统考是国家教育考试的一部分。考生如不遵守考场规则,不服从考试工作人员管理,有违规行为的,按照《中华人民共和国教育法》《国家教育考试违规处理办法》严肃处理;组织替考,考试过程中使用手机等设备拍摄试题、答题卡并通过QQ、微信群等传播试题、答案等,涉嫌犯罪的,按照《中华人民共和国刑法修正案(九)》《最高人民法院最高人民检察院关于办理组织考试作弊等刑事案件适用法律若干问题的解释》等法律法规,移送司法机关严肃处理。
三、提高警惕,谨防上当
每逢考试,社会上总有不法分子通过各种方式和手段进行诈骗犯罪活动,骗取考生钱财。请各位考生严格遵守考试纪律,诚信应考,不轻信不法分子散布的“助考”信息,不参与不法分子组织的“助考”犯罪活动。我省艺术类专业统考各类别仅按《山东省2026年普通高等学校招生艺术类专业统一考试公告》规定的时间组织一次考试,并未组织也不允许第三方组织任何形式的跨区域“模拟考试”。如发现违法行为,请广大考生及时向公安机关报警;如发现考生违规行为,请及时向我院举报(我院举报电话0531-86162757,邮箱:jubao@sdzk.cn)。考生因考试问题需要咨询,可及时与高考报名所在县(市、区)教育招生考试机构或主考院校联系。各主考院校、各市、县(市、区)咨询电话及邮箱见附件1。
祝各位考生考试平安顺利,取得理想成绩!
附件:1.2026年艺术类专业统考各主考院校及县(市、区)教育招生考试机构联系方式.docx













2.舞蹈类统考、播音与主持类统考、音乐类统考、表(导)演类统考考试(录制)流程.docx







山东省教育招生考试院
2025年12月1日
