10月24日,福建省教育厅印发《关于做好2026年普通高校招生艺术类专业省级统一考试工作的通知》,明确2026年艺术类专业省级统考定于2025年12月至2026年1月进行,各有关事项通知如下:
考试类别
2026年艺术类专业省级统考分为音乐类、舞蹈类、表(导)演类、播音与主持类、美术与设计类、书法类、戏曲类等7个专业类别。其中,音乐类分音乐表演类和音乐教育类;表(导)演类分戏剧影视表演类、服装表演类和戏剧影视导演类;戏曲类分音乐表演(戏曲音乐)类、作曲与作曲技术理论(戏曲音乐)类、表演(戏曲表演)类和戏剧影视导演(戏曲导演)类。
报考艺术类的考生,可兼报多个类别。考生在高考报名时可自愿选择报考艺术类类别,逾期不再接受补报名或类别调整。艺术类专业省级统考各类别涵盖的本科专业详见《2026年艺术类专业省级统考涵盖本科专业一览表》。
音乐类、舞蹈类、表(导)演类、播音与主持类、美术与设计类、书法类等6个专业类别省级统考由我省组织实施。戏曲类考试内容、考试形式及考试时间按照教育部有关规定执行,采用省际联考方式实施。
凡报考2026年我省普通高考物理科目组艺术类、历史科目组艺术类的考生均须参加艺术类专业省级统考。

考试内容与形式
2026年艺术类专业省级统考各类别具体考试科目和考试要求按照《福建省教育厅关于公布<福建省普通高等学校艺术类本科专业省级统一考试说明(试行)>的通知》《福建省教育厅关于公布<福建省普通高等学校艺术类专业省级统一考试实施办法(试行)>的通知》及相关要求执行。各类别总分均为300分,本科专业合格线为195分,专科专业合格线为180分。其中,戏曲类专业省际联考本专科专业合格线按照普通高校戏曲类专业招生省级联考工作协调小组有关规定执行。
未取得艺术类专业省级统考本科合格证的考生,不能录取到艺术类本科批次相关专业。参加有关高校经批准组织的艺术类专业考试(以下简称“校考”)的考生,须取得2026年我省相应类别艺术类专业省级统考本科合格证。除教育部或我省教育行政部门批准外,高校不得针对我省考生组织校考。凡未经批准擅自针对我省考生组织校考的,我省将不予承认,由此产生的所有遗留问题由院校负责解释处理。
2026年我省美术与设计类、书法类、音乐类(乐理、听写科目)和戏剧影视导演类(叙事性作品写作科目)采取笔试形式;舞蹈类、服装表演类、戏剧影视表演类和戏剧影视导演类(文学作品朗诵、命题即兴表演科目)继续采用“现场面试评分”形式,即评委根据考生现场表现进行评分;音乐类(视唱、声乐、器乐科目)和播音与主持类继续采用“考评分离”形式,即先组织考生现场录制音视频,后组织评委根据录制的音视频对考生考试表现进行评分,考试现场不安排评委。
根据教育部有关要求,自2026年起我省对音乐类乐器类型和各类别考试考生携带进场物品种类的参考清单相关内容进行调整,详见《艺术类专业省级统考有关调整事项》。自2027年起我省书法类的书法创作科目题目二所要求的字体不再由考生从楷书、隶书、行书中任选一种,调整为按照试题要求指定的一种字体完成命题创作。
考点设置
2026年艺术类专业省级统考由省教育考试院组织实施,福建师范大学和各设区市教育招生考试机构具体负责。其中,音乐类、舞蹈类、表(导)演类、播音与主持类、书法类的考试地点设在福建师范大学(以下简称组考高校)旗山校区;美术与设计类的考试地点设在考生报名所在设区市人民政府所在地的中学标准化考点。
从2027年起,艺术类专业省级统考音乐类、表(导)演类等的笔试科目考试地点将适时调整至各设区市人民政府所在地的标准化考点。
时间安排
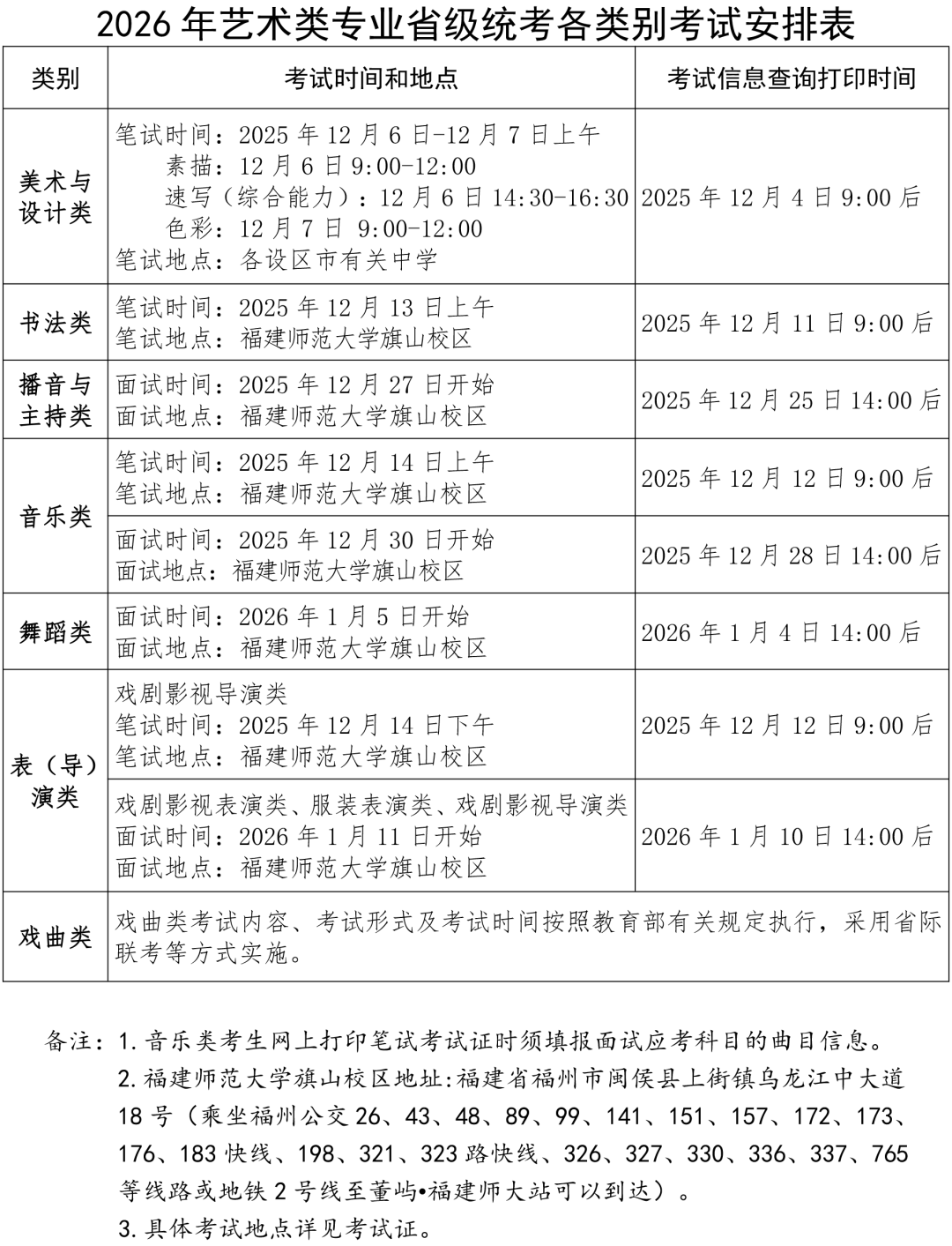
2026年艺术类专业省级统考定于2025年12月至2026年1月进行,其中美术与设计类考试时间:素描科目为12月6日9:00-12:00,速写(综合能力)科目为12月6日14:30-16:30,色彩科目为12月7日9:00-12:00。各类别考试时间具体详见《2026年艺术类专业省级统考各类别考试安排表》。
所有考生须于2025年11月13日至15日,持本人有效居民身份证到报名确认点所在县(市、区)教育招生考试机构,签领《艺术类专业准考证》(须加盖县级教育招生考试机构公章)并在准考证正面考生签名栏处签上本人姓名,同时还须签订《考生诚信考试承诺书》。
所有考生须在《2026年艺术类专业省级统考各类别考试安排表》规定的时间内,登录福建省教育考试院网站(www.eeafj.cn)“数字服务大厅--高考高招--艺术类专业省级统考考试信息查询”系统,查询并打印本人笔试类科目考试证或面试类科目考试信息,其中音乐类考生还须按规定填报面试应考科目的曲目信息,并按要求参加考试。

成绩查询
省教育考试院将于2026年1月10日起,按类别陆续公布省级统考成绩。考生凭本人账号及密码,登录福建省教育考试院网站(www.eeafj.cn),查询本人省级统考成绩、位次等信息。
艺术类专业省级统考成绩达到本科合格线的考生,可网上自行打印艺术类专业省级统考本科合格证。
